ctcss1
ctcss1
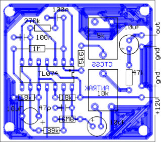
- Önceki yazı CTCSS Encoder
Bunlar da hoşunuza gidebilir...
Saat/Derece/Alarm (3-6 sensörlü)
Yazar: antrak · Published 30 Nisan 2009 · Last modified 16 Mayıs 2015
Server 2003’te Disk Kotası Oluşturma
Yazar: antrak · Published 4 Temmuz 2008 · Last modified 12 Ağustos 2015
PIC Uygulamaları
Yazar: arsivden · Published 1 Şubat 1999

