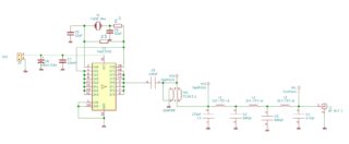
FDIM 2024 TTL TX SCHEMATIC
- Önceki yazı FDIM 2024 LOGIC IC TRANSMITTER CHALLENGE
Bunlar da hoşunuza gidebilir...
Temel Elektronik
Yazar: arsivden · Published 1 Eylül 1998
ANTRAK Faaliyetleri Sürüyor
Yazar: Burçak Çubukçu · Published 11 Şubat 2016
Üretici Linkleri
Yazar: arsivden · Published 1 Temmuz 2001 · Last modified 27 Ağustos 2017

