Programlama Sadece Bilgisayarcıların İşi mi?
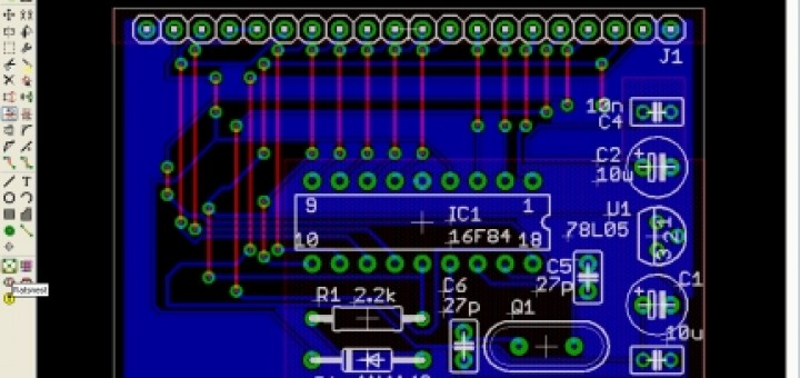
Bu yazımda bir elektrik-elektronik mühendisliği öğrencisi olarak programcılığın bu alandaki önemini tartışacağım.Programcılık denildiğinde ilk olarak akla programcılar ve bilgisayar mühendisleri gelmektedir.Genel olarak program denildiğinde de (yazılım da diyebiliriz) akla gelen ilk şeyler son kullanıcıya...
