ANTRAK Frekansı Blog
Okur Mektupları Köşesi
Her ay gerek gazetenin altlarında yer alan "Antrak Gazetesi İçin Ne Düşünüyorsunuz?" bölümü, gerek e-mail linkimiz üzerinden çeşitli eleştiri ve soru mailleri alıyoruz. Bunları artık tek tek değil, her ay bu köşede yanıtlayacağız. Ay...
Mizah – Cemiyet Haberleri
Bu ay az kalsın bu köşe boş kalıyordu ama sağolsun Bodrum-Gümüşlük muhabirimiz bomba gibi cemiyet haberi ve resimlerini yolladı. E buna da "kaçırmayın!" diye yazmaya gerek yok öyle değil mi?
Dublekser
Telsiz rölelerinin en hassas parçası olan dublekse üniteleri evde yapılamilir mi? İnanması güç ama bu sorunun cevabı evet! Bu çeviride isin incelikleri ve dublekserin yapımı ve ayarı var.
Dual Band Kablo Anten
Geçen sayımızda yer alan DIPLEXER sistemi ile 2 ayrı telsizin (vhf-uhf) tek bir anten ile nasıl çalıştırılması gerektiği konusunda sayın TA2T'nun devresini umarım okumuşsunuzdur.Bu konudan esinlenerek sizlere Dual frekanslarda alma-gönderme yapabilen cihazlar için tek...
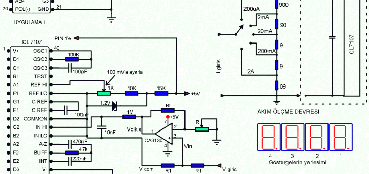
3.5 Haneli Sayısal Gösterge
Evet bu bir DVM. Güzel bir voltaj, amper gösteren bir devre yapmak istemez misiniz? Kaçırmayın o halde.
