ANTRAK Frekansı Blog

Telefon Monitörü

Telefona biri saplama mı yapmış? Ya da sizi bu şekilde birileri mi dinliyor? En basitinden siz özel bir konuşma yaparken içerdeki paralel telefon açıldı mı bu devre sizi uyaracak.

Faz Dedektörü

Geçen ay yayınlanmış olan faz dedetörünün biraz daha gelişmiş bir şeklini yapmaya ne dersiniz?

Acaba Çalışır mı?

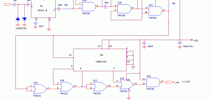
Org yapmak için biraz debelenmeye ne dersiniz? İşte devre, bakalım ses çıkacak mı?

Havadan Sudan

Havadan Sudan

Yeni bir köşe bu ay konumuz elektronik forumlarda ve belki de sizin posta kutunuzda da bir kaç kez görmüş olabileceğiniz nükleer enerji ve yapılacak nükleer santral ile ilgili mesaj.

Hukuk Köşesi

Hukuk Köşesi

Gördüğümüz her hataya sadece kızıyoruz. Düzeltilmedi diye hayıflanıyoruz. Sizce birşeyler yapmanın zamanı gelmedi mi?

Elektromanyetik Kirlilik

Yeni yazı dizimizi çok beğeneceksiniz…. Elektronik kirlilik hayatımızı ne ölçüde tehlikeye sokuyor? Öğrenmek istemez misiniz?