ANTRAK Frekansı Blog
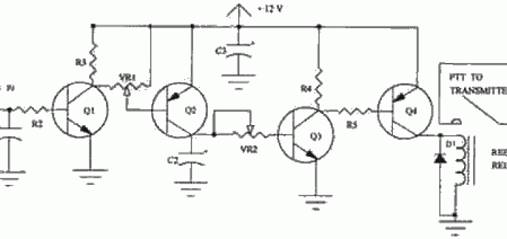
COR Hangtimer (Kuyruk zamanlayıcı)
Alıcının ledinin ucundan yararlanarak vericinizi göndermeye geçirmek için kullanışlı bir devre.
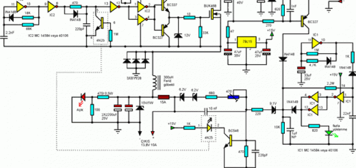
PWM DC-DC Çevirici
Yüksek verimle sürekli yüksek akımlar almak için tasarlanmış bu çeviriciyi yapın rahat edin.
