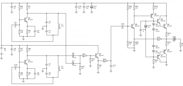
Efsane bir Telsiz Cihazı PRC25A
PRC25A hakkında bilgiler Antrak Gazetesi’nin değerli okurları… Aşağıda okuyacağınız nostaljik yazıda, sizlere eski bir telsiz cihazını tanıtmaya çalışacağım. PRC 25 olarak bilinen bu cihaz, karada, havada, denizde, sabit ve/veya sırtta taşınan mobil cihaz...
