ANTRAK Frekansı Blog
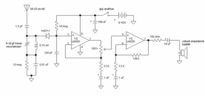
Pasif Hava Bandı Alıcısı
Pasif hava bandı alıcısı, temel olarak yakındaki AM uçak haberleşmesini dinlemek üzere tasarlanmış bir "kristal radyo"dur…
ÇÖZEREK ÖĞRENELİM
Radyo amatörlüğü lisans sınavında sorulan elektronik ile ilgili soruların pek çok örneği , ANTRAK tarafından yayınlanan "AMATÖR TELSİZCİLİK SINAV KILAVUZU ve BAŞVURU KİTABI" içinde yıllardır yer almaktadır. Bu kitapta soruların cevap anahtarları da vardır....
Teknopost
Teknolojik gelişmeleri takip etmek eskisi kadar zor değil. Ancak bu defa da bilgi bombardımanına maruz kalıyoruz. Gelin bakın sizler için özenle araştırdım, cep telefonu sinyalini güçlendiren cihazlar buldum. Teknopost bu ay, var olan teknolojiye...
ÇÖZEREK ÖĞRENELİM
Radyo amatörlüğü lisans sınavında sorulan elektronik ile ilgili soruların pek çok örneği , ANTRAK tarafından yayınlanan "AMATÖR TELSİZCİLİK SINAV KILAVUZU ve BAŞVURU KİTABI" içinde yıllardır yer almaktadır. Bu kitapta soruların cevap anahtarları da vardır....
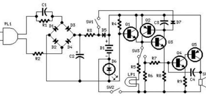
Acil Durumlar için Işık veya Alarm
KAYNAK: "RED Free Circuit Designs" (Bu devre, TA2R ve TA2CIP "amatör şirketi" tarafından avlandı ve ANTRAK GAZETESİ için Türkçe’ye kazandırıldı.)
