Güç Kaynağı Yapalım – I
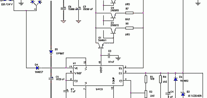
Yeni Başlayanlar, Amatörler ve Teknisyenler haydi Güç Kaynağı Yapalım! Elektronik cihazlarımızı çalıştırmak için kullandığımız Adaptörler / güç kaynakları nasıl çalışır öğrenelim ve kendimize çalışır güç kaynakları yapalım!
Yeni Başlayanlar, Amatörler ve Teknisyenler haydi Güç Kaynağı Yapalım! Elektronik cihazlarımızı çalıştırmak için kullandığımız Adaptörler / güç kaynakları nasıl çalışır öğrenelim ve kendimize çalışır güç kaynakları yapalım!
Manyetik loop anten denemelerine göz atmaya ne dersiniz? Hf'de çalışan nefis bir anteniniz olsun.
Haziran 1988 tarihinde Milliyet gazetesinde Tarık Dursun K. tarafından yayınlanmış bir yazı. Oldukça ilginç. Bu ay son buluyor.
VHF ve UHF bandlarında çalışan iki cihazınızı ortak bir dual antene bağlayarak, çıkışlarının birbirlerini etkilemeden çalışmasını sağlayacak bir filitre ( DIPLEXER ) yapmak istemez misiniz?